GXC400
1 基本性能
• 芯片工作温度范围:-55℃ ~ +150℃
• 可调理RTD类型:PT100 / PT1000
• 内部ADC位数:15bits
• 全量程测量精度:±1LSB
• 50 / 60Hz噪声抑制:80dB
• 单次测量转换时间:
50Hz notch:20.0ms
60Hz notch:16.7ms
• 数字输出:兼容1 / 3模式SPI接口
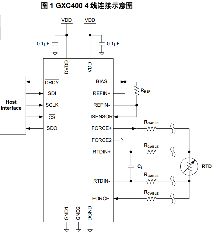
• 支持2 / 3 / 4线RTD连接方式
• 电源电压:2.7V ~ 3.9V
• 支持RTD故障检测
• 封装信息:
产品型号 封装形式 封装尺寸(mm2)
GXC400Q QFN (20) 5.00 × 5.00
2 应用场景
• 工业设备
• 医疗设备
• 仪表
3 芯片概述
GXC400 是一款 RTD 至数字输出转换器,支持PT100 / PT1000 的 RTD 输入。GXC400 由其 BIAS 引脚提供精准的外部偏置电压,通过内置 ADC 量化串联于该电压偏置上的 RTD 与基准电阻的比例,实现对RTD 输入的精准测量。
GXC400 可针对用户的使用环境,提供对 50Hz / 60Hz 频率的噪声抑制,最大程度减轻外部噪声对测量结果的影响。GXC400 支持 2 / 3 / 4 线的 RTD 连接方式,以适应不同的 RTD 测量方案。
GXC400 支持 RTD 故障检测,可检测包括 RTD 开路、RTD 短路、RTD 短路至电源或地等多种误连接,便于用户快速定位 RTD 故障。

产品参数
| 接口方式 | SPI | 适用类型 | PT100/PT1000 RTD传感器 支持2/3/4线RTD连接方式 |
|---|---|---|---|
| 测量精度误差 | 全量程:±1LSB | 工作电压 | 2.7V~3.9V |
| 工作温度 | -55℃~+150℃ | 噪声抑制 | 50/60Hz:80dB |
| ADC分辨率 | 15 bits | 转换时间 | 16.7ms |
| 封装形式 | QFN20,SSOP20 |
