GXTR3121
1 基本性能
• 多通道测温:
GXTR3111:1本地通道 & 1远程通道
GXTR3121:1本地通道 & 2远程通道
• 测温范围:-55°C ~ +150°C(本地 & 远程通道)
• 测温精度:
本地通道:±0.5°C(-40°C ~ +125°C)
远程通道:±0.25°C(-40°C ~ +125°C)
• 封装形式:
GXTR3111:8-Pin MSOP
GXTR3121:10-Pin MSOP
• 封装尺寸:3.00 mm × 3.00 mm
• 电源电压:2.7V ~ 5.5V
• 低静态电流(@3.3V、27°C)
本地通道:230μA
远程模式:630μA
关断模式:2μA
• 分辨率:16bits、0.00390625°C
• 数字输出:兼容SMBus、I2C接口
• 远程二极管:具有串联电阻消除、η因子校正、
β值检测及自动补偿、开短路检测等功能
2 应用场景
• 服务器、处理器、FPGA
• 台式及笔记本电脑
• 存储区域网络(SAN)
• 一般温度测量:
– 工业控制
– 测验设备
– 医疗仪器
3 芯片概述
GXTR31X1系列是一款兼容SMBus及I2C接口的高精度、低功耗数字温度传感器。除芯片所在的本地温度外,最多可同时监测1个(GXTR3111)/ 2个(GXTR3121)远程测温探头所在区域的远程温度。
GXTR31X1系列具有串联电阻消除、可编程η因子校正、β值检测及自动补偿和可编程温度门限等功能,提供了一种高精度、低功耗的可靠温度监测解决方案。 GXTR31X1系列尤其适用于利用集成在先进工艺制程下的服务器、处理器中的远程三极管(NPN / PNP Type)进行测温。GXTR31X1系列支持对0.09<β<21.36、三极管形式连接的PNP进行补偿,以达到高精度测温。
GXTR31X1系列的本地通道和远程通道的测温精度典型值分别为±0.5°C和±1°C,并均提供0.00390625°C的测温分辨率和-55 ~ +150°C的测温范围。GXTR31X1系列的电源电压范围为2.7 ~ 5.5V,并提供3mm×3mm的8/10 Pin MSOP封装,以便集成到各种系统中。
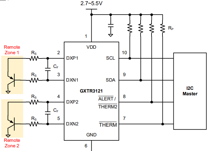
图 1 GXTR3121 典型应用简图

产品参数
| 通信方式 | I2C/SMBus | 工作温度范围 | -55℃~+150℃ |
|---|---|---|---|
| 本地最高精度 | ±0.25℃ | 远程最高精度 | ±0.25℃ |
| 分辨率 | 16 bits | 工作电压 | 2.7V-5.5V |
| 转换时间(单通道) | 15ms | 地址数 | 4 |
| 通道数 | 1+2 | 待机电流 | 3μA |
| 封装形式 | MSOP10 |
